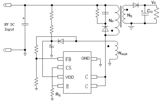
PL3378C是聚元微推出的一款原邊反饋(PSR)恒流/恒壓控制芯片,內置高壓功率BJT,采用SOP7封裝,專為10W以下小功率充電器/適配器設計。最大特點是無需光耦和次級控制電路,通過檢測輔助繞組電壓實現精確的輸出控制,大幅簡化外圍設計。
| 特性 | 說明 |
|---|---|
| 內置高壓功率BJT | 集電極-基極耐壓700V,集電極-發射極耐壓400V |
| 原邊反饋控制 | 省去光耦和TL431,降低成本 |
| 高精度CC/CV | 全電壓范圍內恒流恒壓調節,精度±5% |
| 復合工作模式 | PFM模式(滿載)→ 綠色模式(輕載),提高效率 |
| 多重內置補償 | 線電壓補償、變壓器電感補償、輸出線補償 |
| 完善保護功能 | 逐周期限流、VDD過壓/欠壓、輸出過壓/短路、過溫保護 |
| 低靜態功耗 | 啟動電流僅5μA,工作電流0.6mA |
| 低音頻噪聲 | 優化的頻率控制策略 |

| 管腳 | 名稱 | 功能說明 |
|---|---|---|
| 1 | FB | 反饋輸入,通過電阻分壓連接輔助繞組,檢測輸出電壓 |
| 2 | CS | 電流檢測,通過外接電阻到地,反映原邊電感電流 |
| 3 | VDD | 芯片電源輸入,典型工作電壓15V |
| 4 | E | 內置BJT發射極,外接電流采樣電阻 |
| 5-6 | C | 內置BJT集電極,連接變壓器初級 |
| 7 | GND | 芯片地 |

PL3378C工作在DCM(斷續導通模式):
| 負載狀態 | 工作模式 | 頻率特點 |
|---|---|---|
| 滿載 | PFM模式 | 約65kHz,隨負載調整 |
| 輕載 | 綠色模式 | 頻率降低,提高效率 |
| 空載 | 突發模式 | 最低至80Hz,超低待機功耗 |

| 保護類型 | 觸發條件 | 動作 |
|---|---|---|
| 逐周期限流 | CS電壓>550mV | 立即關斷BJT |
| VDD欠壓 | VDD<4.5V | 芯片停止工作,重啟 |
| VDD過壓 | VDD>27V | 觸發保護 |
| 輸出過壓 | FB電壓>3V | 保護動作 |
| 輸出短路 | 輸出電壓驟降 | 進入自動恢復模式 |
| 過溫保護 | 結溫>151°C | 關斷,降至139°C恢復 |

核心優勢:省光耦、省TL431、內置功率管、補償完善、保護齊全。如需采購可以聯系深圳三佛科技或者前去店鋪咨詢:https://detail.1688.com/offer/679613831788.html?spm=a26286.8251493.description.2.221425b2HY71ZN
PL3378C是一款高性價比的原邊反饋PSR芯片,通過內置BJT和完善的補償機制,在10W功率段實現了極簡外圍、高精度控制、高可靠性的平衡。特別適合對成本和體積敏感的小功率充電器應用,是替代傳統光耦反饋方案的優選方案之一。