SC2583鼎芯微原裝SOP8/DIP8/SOT23-6封裝 60W副邊反饋SSR芯片
<60W SOP8/DIP8/SOT23-6
<60W SOP8/DIP8/SOT23-6
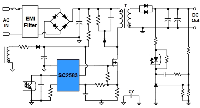
SC2583是一款頻率可調的電流模式PWM控制芯片,在不同負載下工作于不同的模式,提高了系統整機效率。SC2583具有頻率抖動技術,同時內置了OTP、OCP、OLP、OVP等多種自恢復保護功能。
可編程開關頻率、內置軟啟動功能、內置OTP保護功能、過壓保護(OVP)、過載保護(OLP)、提供符合RoHS標準的DIP8、SOP8、SOT23-6封裝

AC/DC 適配器
機頂盒電源
開放式電源